聚集网(jujiwang.com) - 收录免费分类目录信息软文发布网址提交
免费加入

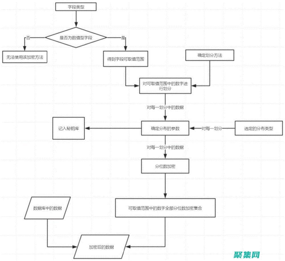
加密数据库数据:这将使攻击者即使获取数据也无法读取它。(加密数据库数据怎么看)

文章编号:5090时间:2024-09-12人气:


这将使攻击者即使获取数据也无法它

数据库加密是一种将数据库中的数据进行加密以保护其免受未经授权访问的技术。即使攻击者能够获得数据,加密数据库数据也会使他们无法读取它。

加密数据

加密数据库数据的优点

  • 防止未经授权的访问
  • 保护敏感数据
  • 符合法规要求
  • 提高数据安全
  • 降低数据泄露风险
加密数据怎么看

加密数据库数据的方法

有多种加密数据库数据的方法,包括:
  • 列加密:将每个数据库列中的数据单独加密。
  • 行加密:将数据库中的每一行数据单独加密。
  • 表加密:将数据库中的整张表数据加密。

结论

加密数据库数据对于保护敏感数据免受未经授权访问至关重要。有多种加密数据库数据的方法,选择最适合特定需求的方法非常重要。在加密数据库数据之前,需要考虑性能影响、密钥管理、数据恢复和法规要求等因素。

相关标签: 这将使攻击者即使获取数据也无法读取它加密数据库数据怎么看加密数据库数据

上一篇:定期备份数据库这将提供数据库在发生数据泄

下一篇:使用Web应用程序防火墙Web应用程序防火墙可

内容声明:

1、本站收录的内容来源于大数据收集,版权归原网站所有!
2、本站收录的内容若侵害到您的利益,请联系我们进行删除处理!
3、本站不接受违法信息,如您发现违法内容,请联系我们进行举报处理!
4、本文地址:http://www.jujiwang.com/article/5dc77e51f439c64795e8.html,复制请保留版权链接!


温馨小提示:在您的网站做上本站友情链接,访问一次即可自动收录并自动排在本站第一位!
随机文章
掌握Access数据库管理系统的关键:全面的初学者教程 (掌握access)

掌握Access数据库管理系统的关键:全面的初学者教程 (掌握access)

欢迎来到Access数据库管理系统的全面初学者教程!本教程旨在为初学者提供一个循序渐进的指南,帮助他们掌握Access数据库管理系统,并为高级数据库概念打下坚实的基础,目录简介创建数据库创建表和字段输入数据查询数据创建报表高级概念简介MicrosoftAccess是一款功能强大的桌面数据库管理系统,可用于创建、管理和查询数据库,它为初...。

技术教程 2024-09-12 15:59:52

理解计数器代码:从初学者到专家 (计数器的含义)

理解计数器代码:从初学者到专家 (计数器的含义)

什么是计数器计数器是一种存储数字并能够增加或减少其值的设备或电路,它们广泛用于各种应用中,例如跟踪事件发生的次数、测量时间的流逝或生成序列号,计数器代码的类型有两种主要类型的计数器代码,硬件计数器软件计数器硬件计数器硬件计数器是物理设备,它们在专门的芯片或集成电路,IC,上实现,这些计数器使用触发器和门电路等电子组件来存储和更新其值,...。

互联网资讯 2024-09-12 10:04:03

PHP 在网页设计中的高级应用:优化性能和安全性 (php在网页上怎么打开)

PHP 在网页设计中的高级应用:优化性能和安全性 (php在网页上怎么打开)

PHP是一种广泛使用且强大的服务器端编程语言,常用于动态网页设计,除了其基本特性外,PHP还具有许多高级功能,可用于优化网页的性能和安全性,优化性能使用PHP进行高效的网页设计对于提供最佳的用户体验非常关键,以下是一些优化PHP性能的技术,缓存,PHP缓存机制可以通过存储频繁访问的数据来提高性能,这有助于减少数据库查询和文件读取,从而...。

本站公告 2024-09-11 00:26:14

解锁 Windows 网络编程的无限可能性:全面指南 (解锁Windows键)

解锁 Windows 网络编程的无限可能性:全面指南 (解锁Windows键)

简介网络编程是软件开发的一个重要方面,允许应用程序通过网络与其他系统通信,Windows操作系统提供了强大的网络编程API,使开发人员能够创建高度可伸缩、高性能的网络应用程序,本文将提供一个全面的指南,介绍Windows网络编程的基础知识,从基本概念到高级技术,Windows网络编程基础网络套接字网络套接字是用于网络通信的端点,套接字...。

最新资讯 2024-09-10 04:16:19

开源协同办公革命:使用OA源码,优化团队沟通和工作流程 (开源协同办公系统)

开源协同办公革命:使用OA源码,优化团队沟通和工作流程 (开源协同办公系统)

引言在当今高度数字化的时代,企业需要可靠高效的协同办公工具来提高团队沟通和工作流程效率,开源协同办公系统,OA,提供了构建和定制符合您独特需求的解决方案的灵活性,通过利用开源OA源码,您可以释放以下优势,开源OA的优势成本效益高,与专有软件相比,开源OA无需许可费用,从而降低了实施和维护成本,高度可定制,开源OA源码允许您对系统进行定...。

最新资讯 2024-09-08 16:33:37

JavaScript 高级编程模式:构建可扩展可维护的应用程序 (javascipt)

JavaScript 高级编程模式:构建可扩展可维护的应用程序 (javascipt)

随着JavaScript日益成为构建大规模可扩展应用程序的主要技术,理解高级编程模式变得至关重要,通过采用这些模式,您可以创建更灵活、更易于维护且更健壮的代码,在本文中,我们将探讨以下高级JavaScript编程模式,模块模式函数柯里化高阶函数面向对象编程Promise生成器函数模块模式模块模式是一种将代码组织成独立、可重复使用的模块...。

技术教程 2024-09-08 03:26:07

使用 VCL 控件简化 Delphi 和 C++Builder 应用程序开发 (vcl控件)

使用 VCL 控件简化 Delphi 和 C++Builder 应用程序开发 (vcl控件)

VisualComponentLibrary,VCL,是EmbarcaderoDelphi和C,Builder中的一个框架,它提供了一组强大的控件,用于快速创建和部署Windows应用程序,VCL控件的优势易于使用,VCL控件具有直观的界面,可让您轻松添加和配置它们到应用程序中,跨平台兼容性,VCL控件支持Windows32位和64...。

技术教程 2024-09-07 18:17:31

掌握网页设计的秘密:从零开始构建自定义网站 (掌握网页设计的重要性)

掌握网页设计的秘密:从零开始构建自定义网站 (掌握网页设计的重要性)

掌握网页设计的重要性在当今数字世界中,网页设计已成为一种不可或缺的技能,其原因如下,提升在线形象,一个精心设计的网站可以提升您的企业或个人的在线形象并建立信誉,吸引目标受众,用户友好且吸引人的网站可以吸引并留住您的目标受众,促进业务增长,一个功能齐全的网站可以帮助您产生潜在客户,增加销量并提高收入,提升用户体验,一个易于导航且信息丰富...。

最新资讯 2024-09-05 15:21:43

缺点:并非所有内容都是免费的、教程选择有限(缺点并非全然是缺点,只要它不憎恨美德)

缺点:并非所有内容都是免费的、教程选择有限(缺点并非全然是缺点,只要它不憎恨美德)

整体来说,该在线教育平台提供了一系列扎实的教程,但并非所有内容都是免费的,教程的选择也相对有限,优点界面友好、易于导航教程质量高,由经验丰富的讲师授课提供多种学习材料,包括视频、文本和练习题社区活跃,鼓励学生之间和与讲师之间的互动缺点并非所有内容都是免费的,部分高级课程需要付费教程选择有限,在某些主题上可能无法找到所需的课程缺点并非全...。

最新资讯 2024-09-05 15:13:56

提升网站性能和安全的秘诀:织梦CMS下载站源码优化指南 (提升网站性能与安全的最佳选择:高防CDN加速服务)

提升网站性能和安全的秘诀:织梦CMS下载站源码优化指南 (提升网站性能与安全的最佳选择:高防CDN加速服务)

随着网站数量的不断增加,提升网站性能和安全已成为网站建设和维护人员面临的共同挑战,织梦CMS,DedeCMS,作为国内流行的网站管理系统,其下载站源码优化也成为提高网站性能和安全性的关键,本文将分享针对织梦CMS下载站源码的优化建议,帮助网站管理员打造高效、安全的网站,一、提升网站性能1.优化数据库定期清理数据库中的垃圾数据,如过期的...。

最新资讯 2024-09-05 14:09:25

安阳灵异传说:古老城市的闹鬼故事 (安阳的灵异事件)

安阳灵异传说:古老城市的闹鬼故事 (安阳的灵异事件)

序言安阳,这座历史悠久的城市,有着丰富的文化遗产和神秘的传说,它位于河南省北部,是商朝的遗迹,被誉为,八朝古都,随着时间的推移,安阳积累了无数的灵异传说,这些传说世代相传,为这座城市增添了一层神秘的色彩,被诅咒的殷墟殷墟是商朝的都城,位于安阳市区北部,这里曾出土了大量珍贵文物,但同时也流传着许多关于诅咒的传说,据说,商纣王无道,致使...。

互联网资讯 2024-09-05 00:59:10

电梯里的幽灵:上海闹鬼事件背后的科学解释 (电梯幽灵的恐怖片)

电梯里的幽灵:上海闹鬼事件背后的科学解释 (电梯幽灵的恐怖片)

概述上海的闹鬼电梯事件引起了轩然大波,许多人宣称他们目睹了幽灵或超自然现象,在深入调查后,这些事件的科学解释浮出水面,本文将探讨导致这些闹鬼现象的科学因素,揭示其背后的真相,电梯的电磁场电梯是由强大的电磁场驱动的,这些电磁场可以对人体产生微妙的影响,包括,晕厥,强烈的电磁场会导致暂时性眩晕或晕厥,这可能会被误认为是幽灵现象,闪烁灯光,...。

互联网资讯 2024-09-03 04:57:24